UCSB

Home    Research    Publications    Presentations    Bio    Funding

I am working on multiple projects covering a broad range of interdisciplinary topics of biophysical chemistry. On one hand, my research interest encompasses understanding of protein conformations and stability in aqueous medium. On the other hand, I have a keen interest on understanding solvation thermodynamics including solvation mechanism of (bio)solutes in aqueous mixtures in the presence of osmolytic and ionic cosolvents. Developing thermodynamically accurate and computationally efficient multiscale models for soft matters and solvents is also an essential part of my research.

urea-TMAO

Biomolecules such as proteins show quite dramatic variations in their thermodynamic properties upon changing internal and external conditions such as temperature, pressure or other mechanical disturbances along with the changes in the chemical environment. The conformational changes in proteins are often driven by subtle yet complex balance of interactions with its solvent environment. Understanding biological systems, which are mostly complex solutions with water being the major component, and their dependency on the chemical compositions of the solutions are often challenging. Computer simulations of biological processes can provide detailed mechanics at the molecular level and the underlying physical mechanisms behind these biological processes. My research primarily focuses on understanding the effects of the cosolvents on the conformational changes and aggregation in proteins using computer simulations.

For example, urea, which is accumulated in high concentrations in many marine organisms such as rays and sharks, or in human kidney cells as well, is known for destroying functional structures of proteins. This deleterious effects of urea, which eventually leads to cell-death, is counteracted by the presence of other compounds such as sugars, amino acids and another class of nitrogen-based compound, methylamines. One particular methylamine, trimethylamine N-oxide (TMAO) has been found to be extremely effective in opposing urea's action on proteins and protecting the proteins. Our research uses computer-based models for mimicking protein solutions with urea and TMAO and explores the molecular-level mechanism for these complex processes.

References

  • Protein Stability in TMAO and Mixed Urea-TMAO Solutions
    Pritam Ganguly, Jakub Polak, Nico F. A. van der Vegt, Jan Heyda and Joan-Emma Shea
    J. Phys. Chem. B, 2020, 124, 6181.
  • Distinct and Nonadditive Effects of Urea and Guanidinium Chloride on Peptide Solvation
    Pritam Ganguly and Joan-Emma Shea
    J. Phys. Chem. Lett., 2019, 10, 7406.
  • TMAO Counteracts Urea Denaturation by Inhibiting Protein-Urea Preferential Interaction
    Pritam Ganguly, Pablo Boserman, Nico F. A. van der Vegt and Joan-Emma Shea
    J. Am. Chem. Soc., 2017, 140, 483.
  • Mutual Exclusion of Urea and Trimethylamine N-oxide from Amino Acids in Mixed Solvent Environment
    Pritam Ganguly, Timir Hajari, Joan-Emma Shea and Nico F. A. van der Vegt
    J. Phys. Chem. Lett., 2015, 6, 581.
  • tau

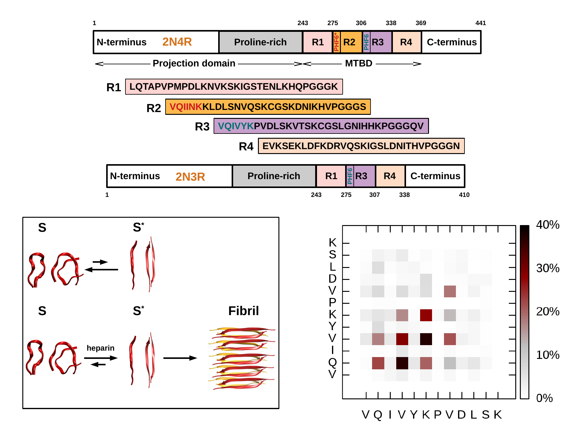
    Worldwide more than 50 millions people are suffering from dementia related diseases. A particular brain-related protein Tau and its aggregation has been strongly linked to the early onset of various dementia diseases including Alzheimer's disease, Pick's disease and corticobasal degeneration. The identification of the morphological changes of this protein in the early stages of protein-aggregation, which bears the signature of the potential disease formation, is crucial for the therapeutic developments for these dementia diseases. The identification of the particular sites in the protein which are responsible for the aggregation and the underlying mechanism for aggregation is also needed for implementing any drug-binding to the protein. Our research explores the molecular-level structure and the mechanism of the aggregation and it provides a general frame-work for studying the aggregation of other neurodegenerative disease-related proteins which belong to the same class of disordered proteins as Tau and are responsible for diseases such as type-2 diabetes, Parkinson's disease and Amyotrophic lateral sclerosis (ALS).

    References

  • Tachykinin Neuropeptides and Amyloid β (25–35) Assembly: Friend or Foe?
    Xikun Liu, Pritam Ganguly, Yingying Jin, Michael J. Jhatro, Joan-Emma Shea, Steven K. Buratto and Michael T. Bowers
    J. Am. Chem. Soc., 2022, 144, XXXX.
  • Amyloid Oligomers: A Joint Experimental/Computational Perspective on Alzheimer's Disease, Parkinson's Disease, Type II Diabetes, and Amyotrophic Lateral Sclerosis
    Phuong H. Nguyen, Ayyalusamy Ramamoorthy, Bikash R. Sahoo, Jie Zheng, Peter Faller, John E. Straub, Laura Dominguez, Joan-Emma Shea, Nikolay V. Dokholyan, Alfonso De Simone, Buyong Ma, Ruth Nussinov, Saeed Najafi, Son Tung Ngo Antoine Loquet, Mara Chiricotto, Pritam Ganguly, James McCarty, Mai Suan Li, Carol Hall, Yiming Wang, Yifat Miller, Simone Melchionna, Birgit Habenstein, Stepan Timr, Jiaxing Chen, Brianna Hnath, Birgit Strode, Rakez Kayed, Sylvain Lesné, Guanghong Wei, Fabio Sterpone, Andrew J. Doig and Philippe Derreumaux
    Chem. Rev., 2021, 121, 2545.
  • Catalytic Cross Talk between Key Peptide Fragments That Couple Alzheimer's Disease with Amyotrophic Lateral Sclerosis
    Veronica Laos, Dezmond Bishop, Pritam Ganguly, Grace Schonfeld, Ellen Trapp, Kristi Lazar Cantrell, Steven K. Buratto, Joan-Emma Shea and Michael T. Bowers
    J. Am. Chem. Soc., 2021, 143, 3494.
  • Terminal Capping of an Amyloidogenic Tau Fragment Modulates Its Fibrillation Propensity
    Shruti Arya, Pritam Ganguly, Andrea Arsiccio, Sarah L Claud, Benjamin Trapp, Grace E Schonfeld, Xikun Liu, Kristi L. Lazar Cantrell, Joan-Emma Shea and Michael T. Bowers
    J. Phys. Chem. B, 2020, 124, 8772 (Journal Cover).
  • Signature of an Aggregation-prone Conformation of Tau
    Neil A. Eschmann, Elka R. Georgieva, Pritam Ganguly, Peter P. Borbat, Maxime D. Rappaport, Yasar Akdogan, Jack H. Freed, Joan-Emma Shea and Songi Han
    Sci. Rep., 2017, 7, 44739.
  • Tau Assembly: The Dominant Role of PHF6 (VQIVYK) in Microtubule Binding Region Repeat R3
    Pritam Ganguly, Thanh D. Do, Luca Larini, Nichole E. LaPointe, Alexander J. Sercel, Madeleine F. Shade, Stuart C. Feinstein, Michael T. Bowers and Joan-Emma Shea
    J. Phys. Chem. B, 2015, 119, 4582.
  • benzene-ions

    Electrolytes or salts are essential for cell-viability. Salt ions are responsible for controlling fluid movement across cells, activating nerves, endocrine secretion and various other biochemical processes including sodium-potassium pump. Salt ions, which are either positively or negatively charged, pair up with their counterions and maintain cell functionality. Electrolyte malfunction causes severe kidney failure, dehydration and muscle pain. Phosphate ion is a part of DNA/RNA, and the binding of phosphate ions with positively charged cellular components controls DNA/RNA functionalities. Our research, with the help of solvation theory and computer simulations, studies these fundamental processes of ion-pairing and their effects on the stability of proteins and other cellular components. Apart from the biological relevance, our understanding and developed methods on the subject of ion-pairing and solvation have direct applications in various industries including batteries and water purification (ion-exchange or chromatography).

    In this project we are interested in understanding the general mechanism for the stability of cellular components, namely, salts or electrolytes, proteins or other organic compounds. The cellular environment is a complex solution with water being the major solvent. While experiments can determine macroscopic thermodynamic properties of a solution, it can not predict the underlying molecular mechanism. Hence, we use a solvation theory, termed as the Kirkwood-Buff theory of solutions, which relates microscopic properties of a solution to its macroscopic properties. With the help of this theory, we propose microscopic mechanisms from our simulation results which are consistent with the macroscopic observables. First, we studied the interactions between biologically relevant salt ions such as sodium, potassium, chloride, phosphate and acetate- the ions which are essential for cell-viability. We discovered that the deciding factor for the thermodynamic outcome in the chloride solutions is the direct binding between the positive ions (sodium or potassium) and the negatively charged chloride ion. In contrast, for acetate and phosphate, the water-mediated interactions between the positive and the negative ions play the major role, we found. We also discovered the thermodynamic origin for these interactions.

    References

  • Distinct and Nonadditive Effects of Urea and Guanidinium Chloride on Peptide Solvation
    Pritam Ganguly and Joan-Emma Shea
    J. Phys. Chem. Lett., 2019, 10, 7406.
  • Molecular Simulation Study on Hofmeister Cations and the Aqueous Solubility of Benzene
    Pritam Ganguly, Timir Hajari and Nico F. A. van der Vegt
    J. Phys. Chem. B, 2014, 118, 5331.
  • Enthalpy-Entropy of Cation Association with the Acetate Anion in Water
    Timir Hajari, Pritam Ganguly and Nico F. A. van der Vegt
    J. Chem. Theory Comput., 2012, 8, 3804 (Wilfred F. van Gunsteren Festschrift).
  • Ion Pairing in Aqueous Electrolyte Solutions with Biologically Relevant Anions
    Pritam Ganguly, Pim Schravendijk, Berk Hess and Nico F.A. van der Vegt
    J. Phys. Chem. B, 2011, 115, 3734.
  • Molecular dynamics simulation offers molecular-level explanations for physical processes. Because of high computational cost, unfortunately, many important processes such as folding and aggregation of large proteins and RNA, wetting-dewetting of a surface or even common household phenomena such as the dissolution process of salts or sugar in water cannot be modeled with atomistic details. These processes can be studied with coarser descriptions, yet identifying the mechanisms at the molecular level. It is, however, extremely challenging to develop coarser models which represent correct structure and thermodynamics of a solution. Our research resulted in the development of the first coarse-grained model for a water solution, which preserves both structure and thermodynamics of a solution. Our coarse-grained model for urea-water solutions and its success in representing benzene solvation in urea is the first step toward understanding protein/RNA/DNA solvation in urea and the consequent denaturation processes with a thermodynamically consistent method, yet preserving molecular details. Our method provides a general idea behind developing such models for a wide range of water-based solutions.

    KB-IBI

    First we used the correlation structures and the thermodynamic properties of urea-water and benzene-water solutions from simulations with all-atom resolutions. Next, we used an existing iterative method, the Iterative Boltzmann Inversion (IBI), which could find effective interactions between urea/water or benzene/water molecules that reproduce the solution correlation structures obtained from the fine-grained all-atom simulations. However, these interaction potentials did not generate correct thermodynamics of the solutions. Hence, we developed an iterative method to modify the molecular interactions which also targets the thermodynamic properties from the all-atom simulations. Thus, our coarse-grained models reproduced solution structure and thermodynamics simultaneously. Next, we found that the models for binary urea-water solutions are transferable to ternary benzene-urea-water solutions and our models correctly predict the free-energies for solvation and cluster-formation of benzene in urea. The higher pressure in the systems, caused by the faster dynamics of the components, was further corrected, resulting in a more accurate representation of the system.

    References

  • Kirkwood-Buff Coarse-Grained Force Fields for Aqueous Solutions
    Pritam Ganguly, Debashish Mukherji, Christoph Junghans and Nico F.A. van der Vegt
    J. Chem. Theory Comput., 2012, 8, 1802.
  • Representability and Transferability of Kirkwood-Buff Iterative Boltzmann Inversion Models for Multicomponent Aqueous Systems
    Pritam Ganguly and Nico F. A. van der Vegt
    J. Chem. Theory Comput., 2013, 9, 5247.